• 首页
  • 集团概况
    • 集团介绍
    • 管理团队
    • 组织机构
    • 经营范围
    • 资质荣誉
    • 下属企业
  • 主营业务
    • 路桥施工
    • 道路养护
    • 隧道管养
    • 市政工程
    • 园林绿化
    • 道路保洁
    • 物业经营
    • 其他业务
  • 新闻中心
    • 集团动态
    • 媒体报道
  • 企业文化
    • 党群工作
    • 教育培训
    • 文体活动
  • 公告公示
    • 集团公告
    • 招标招租
    • 人才招聘
  • 法治建设
  • 联系我们
    • 联系我们
    • 咨询反馈
  • 集团公告
  • 招标招租
  • 人才招聘
招标招租
  • 首页
  • 公告公示
  • 招标招租
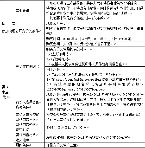
宝路华集团12区C栋3~4层办公室公开招租公告 2018-05-18


上一条:公明石观工业园8号厂房和3号宿舍楼第2-3层物... 下一条:宝安客运中心西侧闲置场地(原修理厂)公开...
市政府采购区政府采购建设职业资格注册中心广东建设信息网市建设工程交易网

地址:宝安区12区宝民一路公路管理中心19楼

0755-29649714

深圳市宝安交通投资集团有限公司 版权所有 粤ICP备16054209号

扫二维码关注
"宝安交通集团"
微信公众号