首页
集团概况
集团介绍
管理团队
组织机构
经营范围
资质荣誉
下属企业
主营业务
路桥施工
道路养护
隧道管养
市政工程
园林绿化
道路保洁
物业经营
其他业务
新闻中心
集团动态
媒体报道
企业文化
党群工作
教育培训
文体活动
公告公示
集团公告
招标招租
人才招聘
法治建设
联系我们
联系我们
咨询反馈
集团公告
招标招租
人才招聘
招标招租
首页
公告公示
招标招租
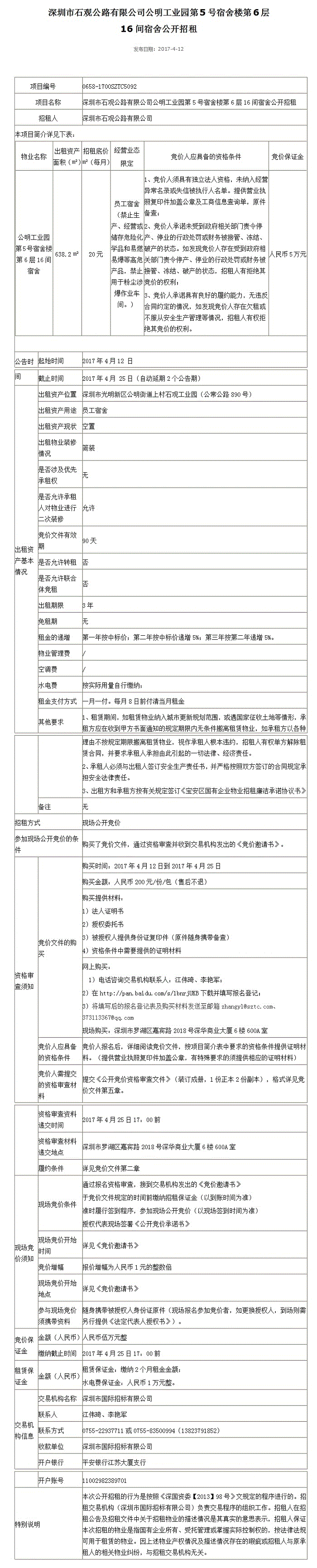
石观公明工业园第5号宿舍楼第6层16间宿舍物业公开招租租赁项目公告
2017-04-12
上一条:石观公明工业园第12号厂房和第2号宿舍楼第3...
下一条:深圳市洲石公路养护工程有限公司通洲工业园...